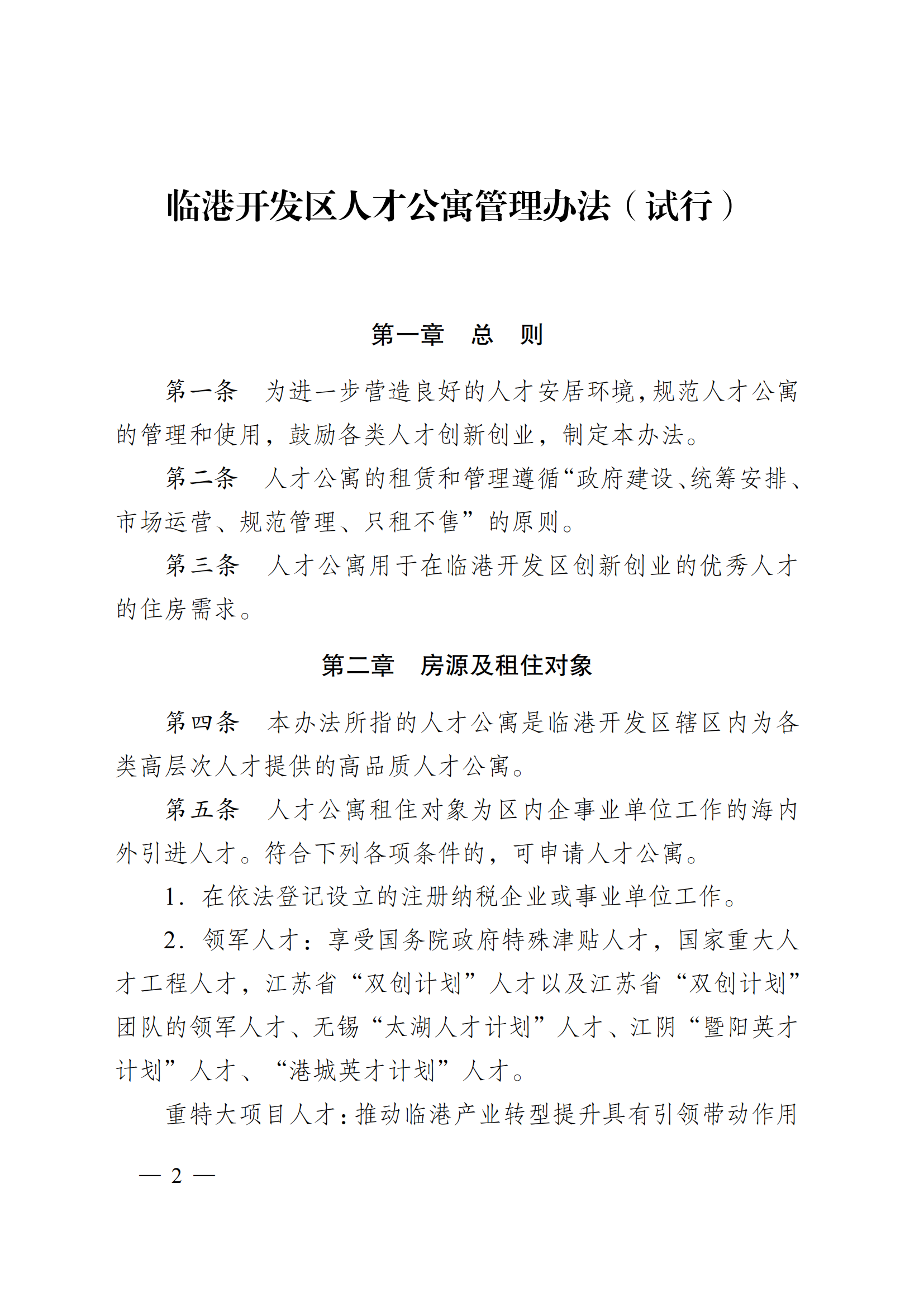
登录

注册

科创服务

科创服务

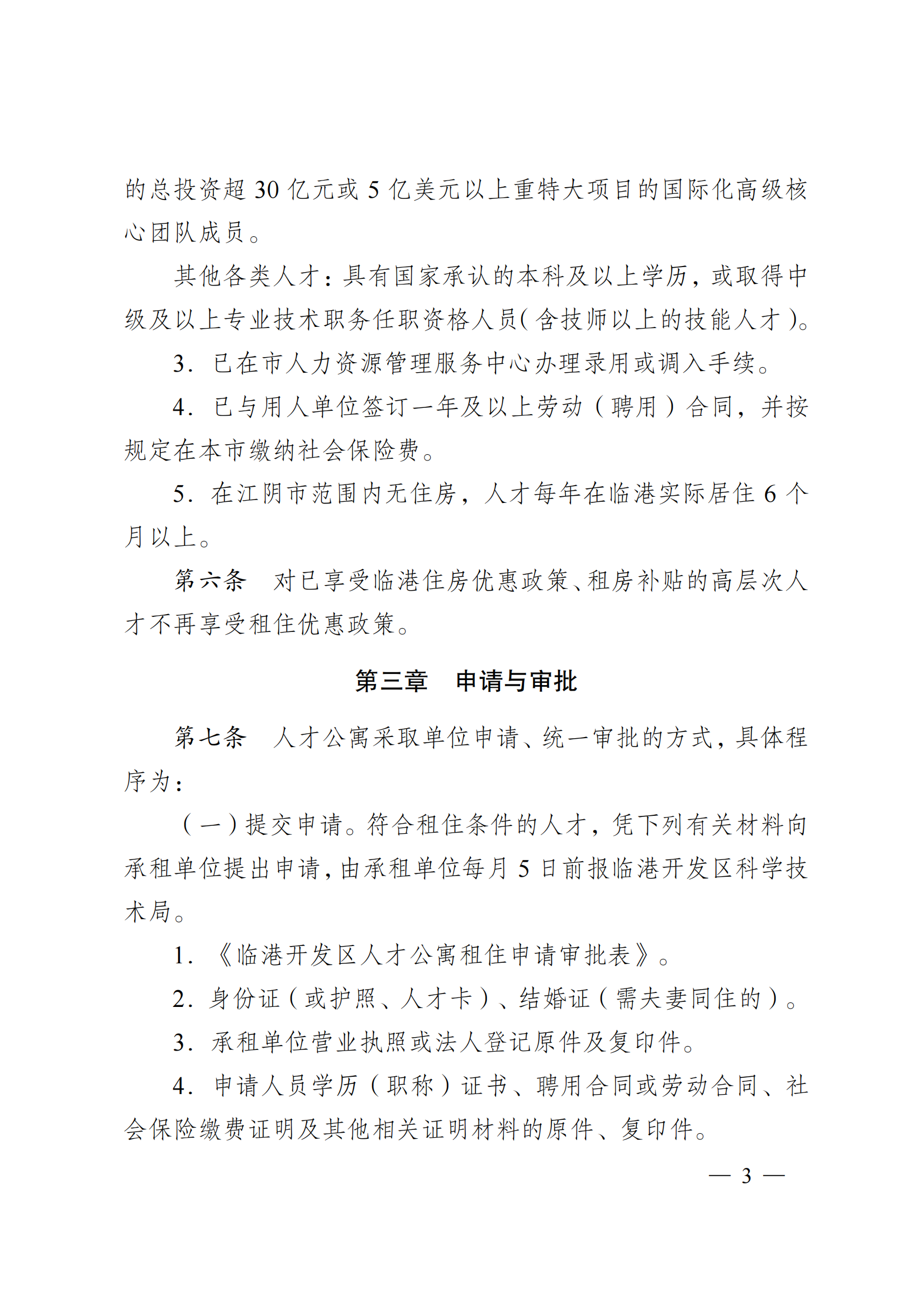
人才项目

人才项目

双创大赛

双创大赛

人才公寓

人才公寓

知识产权

知识产权

科创动态

科创动态

登录

注册

澄港开工委发〔2022〕15号(关于临港开发区人才公寓管理办法(试行)的通知)

政策文件
2022-11-09
22

澄港开工委发〔2022〕15号(关于临港开发区人才公寓管理办法(试行)的通知)_01.png澄港开工委发〔2022〕15号(关于临港开发区人才公寓管理办法(试行)的通知)_02.png澄港开工委发〔2022〕15号(关于临港开发区人才公寓管理办法(试行)的通知)_03.png澄港开工委发〔2022〕15号(关于临港开发区人才公寓管理办法(试行)的通知)_04.png澄港开工委发〔2022〕15号(关于临港开发区人才公寓管理办法(试行)的通知)_05.png澄港开工委发〔2022〕15号(关于临港开发区人才公寓管理办法(试行)的通知)_06.png澄港开工委发〔2022〕15号(关于临港开发区人才公寓管理办法(试行)的通知)_07.png澄港开工委发〔2022〕15号(关于临港开发区人才公寓管理办法(试行)的通知)_08.png

附件

澄港开工委发〔2022〕15号(关于临港开发区人才公寓管理办法(试行)的通知)

相关推荐

江阴举行二季度重大项目观摩

科创临港
2025-07-28
62

2025“申达杯”智能无人系统应用挑战赛开幕

科创临港
2025-07-24
25

实力与动能不断攀升 江阴港持续释放“黄金效益”

科创临港
2025-07-21
36

澄港开委发〔2024〕22号(关于加快推进“科创临港”建设 全面打造创新发展高地的实施意见)

政策文件
2024-05-27
84

联系我们

主管单位:江阴市临港经济开发区科学技术局 | 苏ICP备2026013120号-1 | 建议使用Chrome、360浏览器(极速模式)、Edge等浏览器访问本站

联系电话:18068312398(技术支持)0510-86868239(科技局)(工作日:9:00-17:00)